不少品牌方都在问:GEO和SEO到底有何不同?在AI主导的搜索时代,品牌又该如何在智能结果中提升可见性与话语权?结合多年SEO实战经验,本文将围绕这一命题展开拆解。
一、先搞懂:什么是GEO?
GEO(Generative Engine Optimization),直译即“生成式引擎优化”,本质是针对各类大模型搜索结果的定向优化。其核心逻辑是:通过适配AI算法对内容的理解与引用规则,让品牌信息更易被AI生成答案收录,并提升在其中的权威感与存在感。
举两个直观例子:
场景1:在deepseek上搜索“推荐靠谱知识产权律师”,如下图所示,若品牌信息出现在返回的答案里,这便属于GEO优化的成果;

场景2:在百度搜索框输入问题“四川GEO公司有哪些”,如图所示,若品牌登上“百度AI+”专属展示位,这也是GEO工作的范畴——它瞄准的是AI驱动的智能搜索场景,而非传统网页列表。

二、GEO与SEO:底层逻辑的四大差异
传统SEO的排序规则,主要依赖页面相关性、领域权威度、外链质量、品牌影响力、用户体验(点击率/加载速度/跳出率等),本质是对特定关键词的多维度数据加权计算后输出结果。而GEO的逻辑更“智能”:它更关注语义关联性(而非关键词本身)、用户地理位置、兴趣偏好、动态影响因素(如前沿技术术语),甚至可以说,GEO的优化对象不是“关键词”,而是“关键词背后的真实需求”。
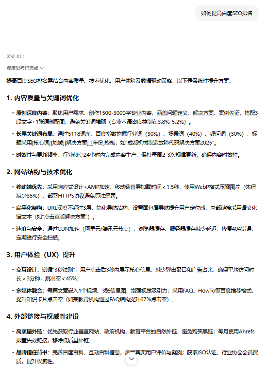
举个对比案例:传统SEO搜索“怎么提高百度SEO排名”,结果页的标题常直接包含“百度”“SEO”“提高排名”等关键词;

GEO场景下,AI会先解析用户的深层意图——“获取提升百度SEO排名的具体方法”,因此返回结果更倾向解决方案型内容(如步骤指南、实操技巧)。

从这两个完全不同的结果展示可以看出,二者的差异,本质是“关键词匹配”与“语义理解”的分野。
三、GEO的底层逻辑:AI如何处理搜索请求?
要优化GEO,需先理解AI大模型的“思考路径”,大致分为四步:
- 解析数据:通过NLP(自然语言处理)拆分查询语句,提取名词、动词、宾语等核心要素;
- 分析意图:结合实体信息(如地点、品牌、人物)判断用户真实需求;
- 信任评估:调用内置数据库与实时联网结果,筛选“可信来源”(如权威网站、专利、新闻稿);
- 结果反馈:受限于数据源丰富度,AI会优先保证“有答案输出”——若某类问题资料稀缺,会侧重抓取页面中与意图强相关的片段。
四、GEO优化实战:抓住“信任源”是关键
基于对主流模型(豆包、Kimi、DeepSeek、通义千问等)的测试与复盘,我们发现GEO的优化核心在于打造AI认可的“信任源”,具体分两类场景:
场景1:内容稀缺时——聚焦“精准匹配”
当用户查询的问题较冷门(如“某小微公司的发展理念”),AI会更依赖垂直网站的独家内容。此时优化重点是:避免屏蔽关键爬虫(别轻易屏蔽“关于我们”“企业文化”等页面,它们正是AI评估品牌权威度的依据);提升页面加载速度(确保AI能快速抓取内容);布局优质内外链(被权威站点链接推荐可大幅提升可信度);输出结构化内容(逻辑清晰的文本更易被AI解析)。
场景2:内容海量时——突出“时效与质量”
若某类问题已有大量资料(如“2024年SEO新趋势”),AI会优先选择时效性高、结构优质的内容。优化要点包括:
- 标题与主副标题需高度覆盖语义(避免模糊表述);
- 采用“图文结合+分点论述”的清晰结构(如1、2、3…步骤);
- 保证内容原创性与简洁性(冗余信息易被AI过滤);
- 标注明确的问答模块(如“Q:…A:…”);
- 绑定高权威数据源(新闻稿、行业白皮书等效果最佳)。
五、为什么GEO现在必须重视?三大应用场景已爆发
企业为什么要重视GEO?从上文的分析可以看出,GEO已经具备完善的营销链路和转化链路,可以作为一个新的、独立的营销渠道存在。更重要的是,GEO营销的地位可能还在增长,我们看看下面三大应用场景:
传统搜索引擎的“AI前置”:百度、谷歌等平台的搜索结果顶部,已普遍插入AI生成的“直接答案”(如百度的“AI+”板块、谷歌的“精选摘要”)。用户无需点击网页即可获取信息,品牌若在AI结果中露脸,曝光效率将远超传统SEO。
大模型成为日常工具:职场人常用豆包、ChatGPT等查询资料,其返回的“蓝色可跳转链接”正是GEO的战场——品牌信息若能嵌入这类结果,可直接导流至官网,如下图,我们在元宝搜索“Linux系统中比较好用的中文系统版本有哪些”,展现的结果中,便有产品官网链接,用户点击直接跳转官网十分方便。

社交平台跟进AI搜索:微信“搜一搜”、视频号等平台也已上线AI反馈功能,内容与百度“AI+”逻辑类似,品牌需同步优化多平台适配。比如下图,我微信搜索“区块链是什么”,结果展示排名第一的便是AI搜索。

结语:GEO是数字营销的“新必答题”
尽管不同大模型(如豆包、Kimi、百度AI+)的GEO策略存在差异,但其底层逻辑相通——强化内容的权威信任度,深化语义相关性。现阶段布局GEO,既能降低传统推广成本,又能抢占AI搜索的流量高地。
注:以上方法论基于2024年6月至2025年12月的实测案例总结,具体落地需结合目标模型特性调整,仅供参考。

Comments NOTHING